学校简介
专业介绍
招生公告
招生动态
招生简章
招生计划
招生站点
就业新闻
就业指导
招聘信息
校园导航
入学指南
联系我们
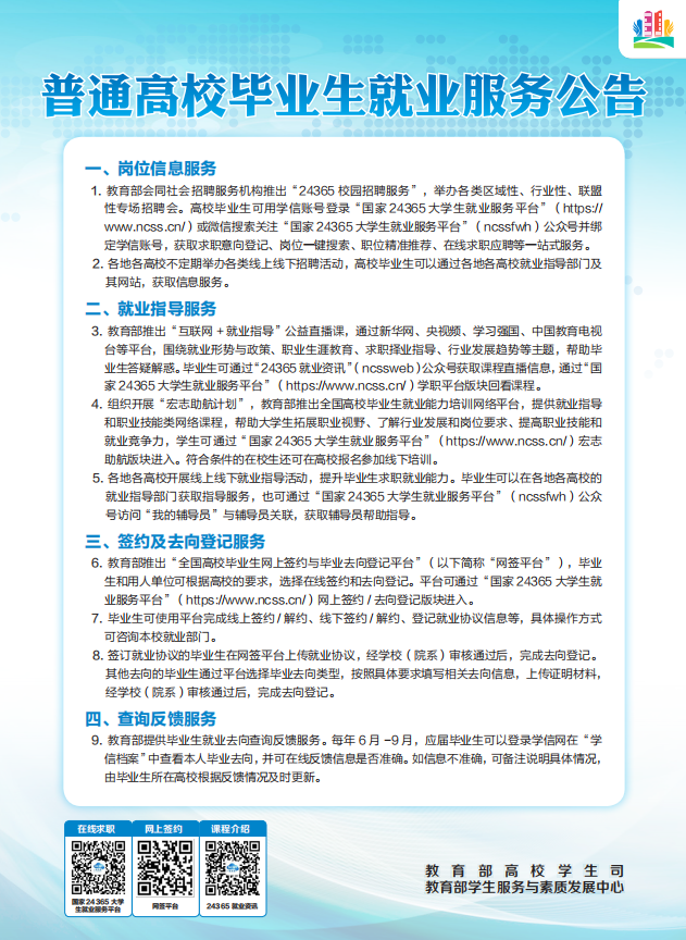
首页 > 就业工作 > 就业指导 > 正文
普通高校毕业生基层就业、自主创业、应征入伍政策及就业服务公告
2022年04月02日 00:00
上一篇:2022公共就业服务进校园活动西安高校毕业生就业创业政策宣传手册
下一篇:普通高校毕业生基层就业政策公告
陕西省西安市长安区常宁大街神禾三路268号
(029)85610683 85610685 85610689
029-85610805
版权所有:ok1133诸侯快讯网 - 诸侯快讯入口官网
ICP备:陕ICP备20012171号-1
710125